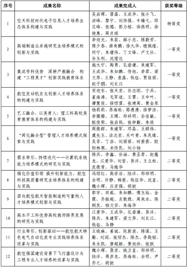
近日,江苏省教育厅发布了《关于公布2021年江苏省教学成果奖获奖项目的通知》(苏教人〔2022〕4号),共评选出2021年省教学成果奖(高等教育类)250项,其中特等奖30项、一等奖80项、二等奖140项。我校组织申报的《空天科技时代电子信息人才培养生态体系构建与实践》荣获特等奖,《高端制造业卓越研究生培养模式的创新与实践》等5项成果荣获一等奖,《需求牵引、持续迭代——计算机系统能力培养模式的研究与实践》等6项成果荣获二等奖,作为第二完成单位参与项目荣获二等奖1项。我校获奖总数及一等奖以上获奖数量均在江苏高校中位列第三。

江苏省教学成果奖是经江苏省政府批准设立的重要奖项。一直以来,学校紧抓人才培养关键环节,强力推进教学建设和改革,注重成果的培育和积累。为切实做好本次省教学成果奖的申报工作,学校着力加强统筹规划和部署,在2019年下半年即启动了教学成果奖项目的培育工作,定期开展辅导培训、专项研讨、项目论证。期间,学校组织校内外专家辅导会、评审会20余场,从成果奖的选题定位、成果提炼、特色挖掘、材料组织等方面进行了详细指导,促进了各项目组对前期的改革实践进行了更深入的思考凝炼和总结提升,切实推动学校本科教学高质量发展。
学校将以此次获奖为契机,牢固树立一流意识,夯实人才培养之基,进一步加大教育教学研究和改革力度,力争取得更多具有示范引领作用和推广价值的高水平教学成果。



